温馨提示 本商品无质量问题不支持退换货
汇云星智能手机柜班用手机柜存放柜人脸指纹存取查询禁用时间班排柜20门人脸识别+指纹+充电 0.6mm
汇云星智能手机柜班用手机存放柜双重认证存取查询禁用管理领导人脸20门人脸识别+指纹 0.6mm
金邦16G内存条 DDR4
晨光白色纸杯250ml一次性杯子
晨光 优品剪刀
晨光(M&G)橡皮擦4B
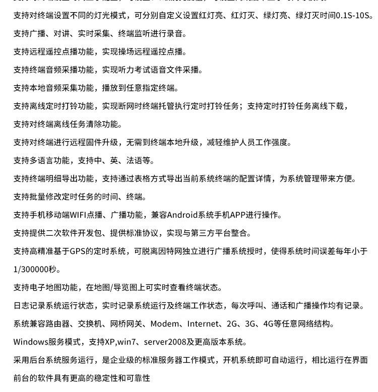
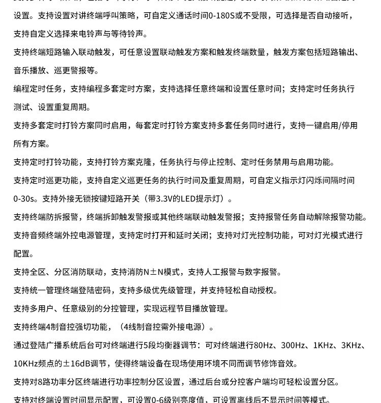
西派电子CEO-PA,CE-MP3定时编程主机/定时播放器,广播会议音视频产品,
头戴式有线麦克风
新好小蜜蜂扩音器
万利达(Malata)音响仰望系列2024年新款M+9798拉杆户外K歌弹唱广场舞直播唱歌卡拉OK声卡一体机大功率蓝牙音箱M+9797【双八吋低音八单元喇叭】
麦德利(Medley)DH-1016专业调音台系列-16路
扫描手机访问